LP3799FAES是由芯茂微電子推出的一款高集成度的AC-DC開關電源芯片,它以其出色的性能和高可靠性在電源管理領域中占有一席之地。本文將詳細介紹LP3799FAES的技術規格和應用原理圖,為工程師和設計師提供參考。
LP3799FAES是一款內部集成大于650V高壓功率管的AC-DC開關電源芯片。它采用特有的檢測方式和算法,可以在恒壓和恒流兩種狀態下工作。該芯片采用原邊反饋控制方式,可以省略光耦和TL431,支持DCM(非連續導通模式)和CCM(連續導通模式)兩種工作方式。


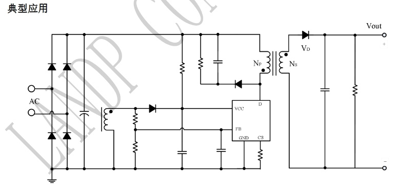
LP3799FAES的應用原理圖展示了如何使用這款芯片構建一個完整的AC-DC開關電源。以下是構建電源的基本步驟和要點:
由于LP3799FAES具有高度集成的特性,外圍電路可以非常簡潔,從而減少元件數量和PCB面積,降低整體成本。具體的應用原理圖會根據實際的應用需求和設計要求有所變化,但基本原理和步驟是相似的。
LP3799FAES是一款高性能、高可靠性的AC-DC開關電源芯片,適用于充電器、適配器和其他恒壓恒流應用場合。其集成度高、保護機制完善,能夠滿足現代電源設計對小型化、高效率和高可靠性的需求。通過理解其技術規格和應用原理圖,工程師可以更有效地設計和實現電源解決方案。