3783AS芯茂微15W/SOP7隔離型自供電PSR控制芯片
15W SOP7
15W SOP7
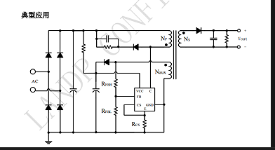
3783AS 是一款高度集成的隔離型適配器和充電器的自供電 PSR 控制芯片,外圍設計簡單。
3783 固定原邊峰值電流,通過變壓器原副邊匝比來設置輸出恒流點;通過設定一個 FB 電阻來設置輸出恒壓點。為了實現系統成本的非常簡化,3783 內置啟動電路,外圍不需要啟動電阻,內置 FB 下偏電阻,固定峰值電流來實現取消限流電阻;采用自供電的方式來取消輔助繞組 VCC 供電二極管。
3783 為了優化輸出電流的一致性,內置輸入線電壓補償功能;為了節約外圍的線材,3783 采用了固定輸出線纜補償的方式進行輸出電壓補償。
3783 集成了多種的保護功能,包括 VCC 鉗位/欠壓保護,輸出短路保護,過溫保護。3783 采用 SOP7L 封裝
集成 BJT,適用于 15W 以下隔離方案
自供電,優化系統成本
待機功耗 75mW
磚利的電流驅動,降低溫升
內置 FB 下偏電阻
內置高精度的固定峰值電流,恒流精度高
輸出線損補償技術
輸出短路保護功能
VCC 欠壓保護功能
過溫保護
適配器、充電器
LED 驅動電源
線性電源和 RCC 開關電源升級換代
其它輔助電。
