在現代電子設備設計中,對于高效穩定的電源管理解決方案的需求日益增長。KP521405LGA,一款專為高效能和低功耗設計的5V/1A同步降壓轉換器芯片,以其卓越的性能和簡易的使用方式,滿足了市場對于小型化、智能化電源管理方案的迫切需求。本文將深入探討KP521405LGA的核心特性,包括其典型電路圖、管腳定義以及內部框圖和功能描述,為電子工程師提供一份詳盡的解析。

| 序號 | 名稱 | 類型 | 功能描述 |
|---|---|---|---|
| 1 | NC | — | 內部無連接,可接地或懸空 |
| 2 | GND | G | 信號地 & 散熱焊盤,多過孔到內層銅 |
| 3 | VOUT | O | 固定 5V 輸出,直接連輸出電容 |
| 4 | EN | I | 使能,高電平有效,內部 13μA 上拉;下拉 <20kΩ 關閉 |
| 5 | VIN | P | 輸入電源 6-40V,建議 10μF+1μF 陶瓷去耦 |
| 6 | SW | P | 開關節點,短而寬走線接電感;遠離 FB/VOUT 走線 |


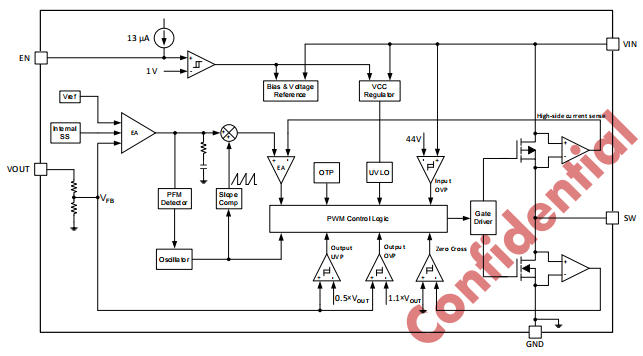
→ 100kHz 固定頻率 + 峰值電流模式,環路帶寬≈16kHz,瞬態響應快且易補償;輕載自動 PSM,單顆芯片兼顧高效 & 低噪。
連續電流模式 CCM
負載 >0.3A 時固定 100kHz,紋波電壓最小,滿載 1A 效率 92%(Vin=24V)。
DCM + 跳頻 PSM
0.5V COMP 閾值以下進入跳周期,把開關損耗與靜態電流同時砍掉,<10mA 負載仍保持 80% 以上效率。
100% 占空比 LDO 模式
輸入接近 5V 時高側 P-MOS 持續導通,壓差僅 (IOUT×RDS(on)) ≈ 0.27V,保證電池饋電場景不掉電。
全套自恢復保護
VIN OVP 44V/42V(滯回)—— 抑制汽車負載跳變尖峰
VOUT OVP 110% / UVP 50% —— 后級 MCU 不擊穿、不打嗝
逐周期 OCL 1.8A(典型)—— 電感飽和/短路立即限流
OTP 160℃/50℃滯回 —— 白電密閉機殼內不鎖死
軟啟動 & 預偏置
2.5ms 線性爬升,外部已存在電壓時不會倒灌,支持熱插拔。
5V 效率:Vin=12/24/36V,負載 0.001-1A 曲線平坦,1A 時仍>90%
0→1A 負載階躍:ΔVo<±200mV,恢復時間 40μs
輸出短路打嗝:限流→降頻→40ms 重啟,平均熱應力降低 70%
輻射 EMI:水平/垂直 QP 余量 >7dB,無需共模電感即可過 Class B

| Vin | Vout | L(μH) | COUT | 飽和電流 |
|---|---|---|---|---|
| 12V | 5V | 68 | 2×22μF | ≥1.5A |
| 24V | 5V | 82 | 3×22μF | ≥1.8A |
| 36V | 5V | 100 | 100μF 聚合物 | ≥2.0A |
→ 高耐壓聚合物電容可單顆解決紋波 + 瞬態,PCB 面積更省。
KP521405LGA 用 TSOT23-6 封裝把“高壓同步 MOS + 電流模式 + 全套保護 + 低待機”打包成一顆“三外圍”芯片:
KP521405LGA作為一款高性能的同步降壓轉換器,不僅在設計上充分考慮了用戶的實際需求,還通過其優異的性能參數和簡單的外圍設計,大幅降低了工程師的工作負擔。深圳三佛科技提供技術支持,批量價格有優勢~