在現代電子設備中,電源管理芯片扮演著至關重要的角色。LP3799FAC是一款廣泛應用于12V3A電源PSR(Power Supply Reject)方案的芯片,因其高效、穩定和多功能性而受到市場的青睞。本文將詳細解析LP3799FAC芯片的特性,并結合電路圖介紹其在實際應用中的表現。

LP3799FAC是一款高性能的降壓型開關穩壓器,專為需要高效率和低噪聲的應用設計。它支持寬輸入電壓范圍,能夠在4.5V至36V之間穩定工作,輸出電壓可調,最大輸出電流可達3A。該芯片采用先進的PWM(脈寬調制)技術,能夠實現高效率的能量轉換,同時保持低電磁干擾。
寬輸入電壓范圍:4.5V至36V
可調輸出電壓:最大3A輸出電流
高效率:在滿載條件下效率可達95%
低噪聲:采用PWM技術,減少電磁干擾
保護功能:包括過流保護、過溫保護和短路保護
小尺寸封裝:便于集成到緊湊的電路設計中
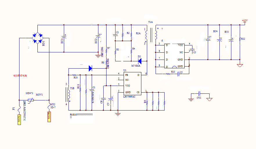
下圖展示了一個典型的12V3A電源PSR方案,使用LP3799FAC芯片作為核心組件。

輸入電壓通過F1保險絲和D1二極管進行保護和整流。
X1和C1組成輸入濾波電路,減少輸入電壓的波動。
LP3799FAC芯片(U1)作為核心控制單元,負責調節輸出電壓和電流。
R1、R2、R3和C2構成反饋網絡,用于設定輸出電壓。
R4和R5用于設置芯片的工作頻率。
L1和C3組成輸出濾波電路,確保輸出電壓的穩定性。
D2和C4用于進一步平滑輸出電壓,減少噪聲。
D3和R6構成過壓保護電路,防止輸出電壓過高。
R7和C5用于過溫保護,監測芯片溫度。

LP3799FAC芯片采用先進的PWM技術,能夠在高負載條件下保持高效率,減少能量損耗,這對于需要長時間運行的設備尤為重要。
該芯片不僅支持寬輸入電壓范圍,還具有可調輸出電壓功能,使其能夠適應多種不同的應用需求。
通過內置的保護功能,如過流保護、過溫保護和短路保護,LP3799FAC能夠有效防止電路損壞,提高系統的穩定性和可靠性。
由于其小尺寸封裝和簡單的外圍電路設計,LP3799FAC芯片易于集成到各種電子設備中,簡化了電路設計和制造過程。
LP3799FAC芯片以其高效率、多功能性和穩定性,在12V3A電源PSR方案中表現出色。通過詳細的電路圖解析,我們可以看到該芯片如何在實際應用中發揮作用,為電子設備提供穩定可靠的電源管理。隨著電子技術的不斷發展,LP3799FAC芯片將繼續在電源管理領域發揮重要作用。