在現代電子設備中,電源適配器扮演著至關重要的角色,它不僅需要為設備提供穩定的電源,還要保證高效率的電能轉換,以減少能量損耗和發熱。
LP8773+LP35116P 12V5A適配器正是這樣一款集高效能轉換與穩定輸出于一體的電源解決方案。本文將深入剖析這款適配器的電路設計、性能特點以及實物板子的構造,揭示其高效能與穩定性的秘密。
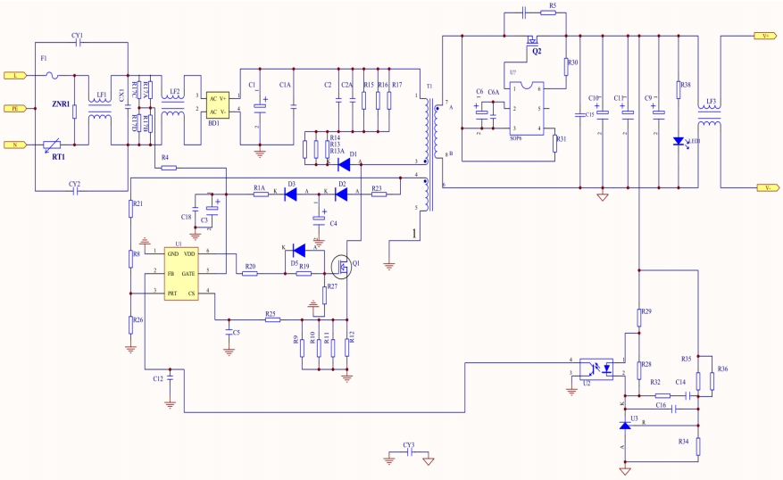
LP8773+LP35116P適配器的電路設計采用了先進的開關電源技術,通過高頻開關來實現高效的電能轉換。電路圖中,我們可以看到LP8773作為主控芯片,負責控制整個電源的開關動作,而LP35116P則作為同步整流芯片,提高了電源的整流效率。

LP8773:作為主控芯片,LP8773內部集成了PWM控制器、高壓啟動電路、過壓保護、過流保護等多種功能,確保了電源的穩定運行。
LP35116P:作為同步整流芯片,LP35116P通過同步整流技術,減少了整流過程中的損耗,提高了電源的效率。
變壓器:適配器中的變壓器采用了PQ3220磁芯,這種磁芯具有高磁導率和低損耗的特點,有助于提高電源的轉換效率。
電容與電感:電路中的電容和電感元件用于濾波和儲能,保證了輸出電壓的穩定性和紋波的最小化。
LP8773+LP35116P適配器的性能特點主要體現在以下幾個方面:

適配器在不同負載下均能保持高效率的電能轉換。根據測試報告,其在10%負載時的最低效率為76.8%,而在25%、50%、75%和100%負載下的平均效率達到了86.8%。這一高效率的轉換能力,不僅減少了能量損耗,也降低了適配器的發熱量。
適配器在不同輸入電壓和負載條件下,均能提供穩定的12V輸出電壓。測試報告顯示,在90Vac/50Hz和264Vac/60Hz的輸入條件下,輸出電壓的波動范圍極小,保證了連接設備的穩定運行。
適配器的輸出紋波和噪聲控制在了極低的水平。在90Vac/50Hz和264Vac/60Hz的輸入條件下,輸出紋波分別為21.2mV和24.8mV,遠低于200mV的標準要求,確保了輸出電源的純凈度。
適配器具備完善的保護功能,包括過壓保護、過流保護和短路保護。這些保護功能可以在異常情況下及時切斷電源,保護連接的設備不受損害。
實物板子的構造緊湊而合理,各個元件的布局充分考慮了散熱和電磁兼容性。板子上的元件焊接牢固,走線清晰,體現了高水平的制造工藝。

主控芯片LP8773:位于板子的中心位置,周圍分布著必要的電阻、電容等元件。
同步整流芯片LP35116P:靠近輸出端,與輸出電容和電感元件相鄰,以減少輸出紋波。
變壓器:位于板子的一側,與主控芯片和同步整流芯片通過磁芯連接。
輸入輸出端口:板子的邊緣設有輸入輸出端口,方便與外部設備連接。
適配器的散熱設計同樣值得稱道。板子上的大功率元件如變壓器和主控芯片均配有散熱片,以確保在高負載下也能保持適宜的工作溫度。
如需完整的報告(BOM清單、變壓器參數、測試數據),歡迎聯系深圳三佛科技。三佛科技提供樣品,技術支持。
LP8773+LP35116P 12V5A適配器以其高效能轉換、穩定輸出、低紋波噪聲和完善的保護功能,成為了電源適配器中的佼佼者。其精心設計的電路和實物板子構造,不僅保證了電源的高性能,也體現了制造商對產品質量的嚴格把控。無論是在家庭、辦公室還是工業環境中,LP8773+LP35116P適配器都能為各種電子設備提供穩定可靠的電源支持。