PN8034是一款由芯朋微(Chipown)推出的高性能非隔離交直流轉換芯片,廣泛應用于小家電和輔助電源等領域。它集成了PFM控制器和650V高雪崩能力智能功率MOSFET,能夠實現極簡的外圍電路設計。
PN8034主要有兩種封裝形式:
SOP-7封裝:適用于緊湊型設計,半封閉式穩(wěn)態(tài)輸出功率為3.0W(@230VAC),峰值功率可達3.6W。
DIP-7封裝:提供更高的輸出功率,半封閉式穩(wěn)態(tài)輸出功率為3.6W(@230VAC),峰值功率可達4.2W。
兩種封裝形式均支持12V輸出,最大輸出電流為300mA。

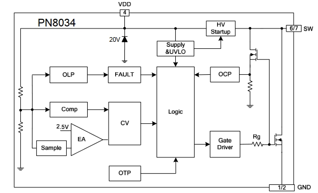
PN8034內置高壓啟動模塊,能夠實現系統(tǒng)快速啟動和超低待機功耗,待機功耗低于100mW。
芯片內置650V高雪崩能力智能功率MOSFET,適用于寬電壓范圍(85-265VAC)的應用場景。

PN8034采用降頻調制技術,能夠有效改善電磁干擾(EMI)特性,確保電源系統(tǒng)在復雜環(huán)境下的穩(wěn)定性。
過流保護(OCP):防止輸出電流過大,保護電源和負載。
過溫保護(OTP):在芯片溫度過高時自動關閉,防止熱損壞。
欠壓保護(UVLO):確保芯片在低電壓條件下安全工作。
PN8034在不同負載條件下均能保持較高的轉換效率,負載調整率優(yōu)異,適合小家電和輔助電源等應用場景。
PN8034是PN8024的升級版本,可以直接兼容PN8024,且在性能上有所提升,例如ESD能力提升至8kV,外圍電路更加精簡。

PN8034適用于多種小功率非隔離電源場景,包括但不限于:
小家電(如電飯煲、暖風機、咖啡機等)。
非隔離輔助電源。
PN8034憑借其高性能、低功耗、高可靠性和極簡的外圍電路設計,成為小功率非隔離電源設計的理想選擇。它不僅能夠滿足嚴格的EMI要求,還能通過全面的保護功能確保系統(tǒng)的穩(wěn)定運行。