在現代電子設備中,電源管理IC扮演著至關重要的角色。隨著技術的發展,市場上出現了多種電源管理IC,它們在性能、可靠性以及兼容性方面各有千秋。本文將重點探討PL3366C這款5W充電器電源管理IC,并分析其與DP2525JB/MD1801的兼容性。
PL3366C是一款由聚元微推出的移動電源管理IC,專為反激式開關電源設計。它集成了功率開關,實現了精確的電流和電壓調節,同時通過去除光耦和次級控制電路,簡化了充電器/適配器等傳統恒流/恒壓設計。

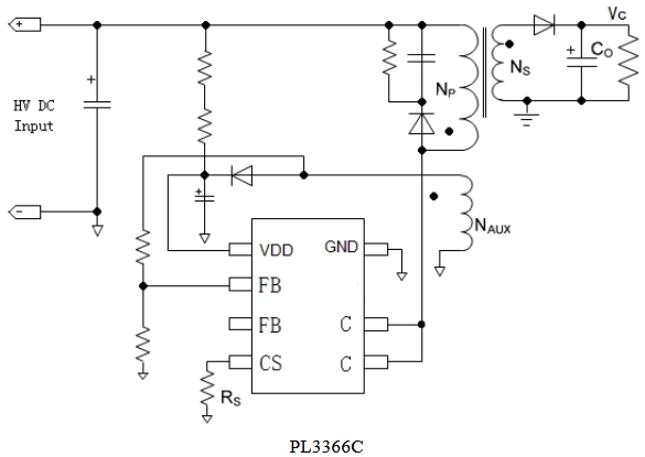
型號:PL3366C
VDD電壓:-0.3到VDDclamp V
CS輸入:-0.3到5V
FB輸入:-0.3到5V
最大工作結溫:150℃
存儲溫度:-55到150℃
焊接溫度:260℃
啟動電流:5uA
靜態電流:0.6mA
VDD退出欠壓閾值:15V
VDD進入欠壓閾值:4.5V
VDD過壓保護:27V
PL3366C在復合模式下工作,實現了低靜態功耗、低音頻噪聲和高效率。它在滿載時工作在PFM模式,隨著負載降低逐漸進入綠色模式,提高系統效率。此外,PL3366C還具備多重保護功能,包括逐周期峰值電流檢測、VDD欠壓/過壓保護、輸出過壓保護、輸出短路保護和過溫保護等。典型應用圖如下所示

DP2525JB/MD1801是市場上另一種流行的電源管理IC。雖然具體的技術規格未在搜索結果中詳細列出,但我們可以假設它也具備類似的功能和保護機制,以滿足充電器和適配器設計的需求。
PL3366C和DP2525JB/MD1801都設計用于充電器和適配器,這意味著它們在功能上具有一定的相似性。兩者都可能支持恒流/恒壓調節,以及多種保護功能,如過壓、欠壓、過流和短路保護。
在性能方面,PL3366C以其低靜態功耗、低音頻噪聲和高效率的特點,可能與DP2525JB/MD1801的性能參數相近。兩者都旨在提供高效、穩定的電源管理解決方案。
保護機制是電源管理IC的關鍵特性之一。PL3366C提供的多重保護功能可能與DP2525JB/MD1801的保護機制相兼容,確保在各種異常情況下電路的安全和穩定。
綜上所述,PL3366C 5W充電器電源管理IC在功能、性能和保護機制方面與DP2525JB/MD1801具有較高的兼容性。盡管具體的技術參數和內部電路圖可能有所不同,但兩者在設計理念和應用場景上的相似性使得它們在實際應用中可以相互替代或兼容使用。然而,為了確保最佳的兼容性和性能,建議在實際應用中進行詳細的測試和驗證。